Artigo:Specific Management of Post-Chikungunya Rheumatic Disorders: A Retrospective Study of 159 Cases in Reunion Island from 2006-2012
Autores: Emilie Javelle, Anne Ribera, Isabelle Degasne, Bernard-Alex Gaüzère
Local: França
Referência: PLoS Negl Trop Dis 2015; 9(3): e0003603. doi:10.1371/journal.pntd.0003603
O estudo: Os autores coletaram retrospectivamente a experiência de seis anos no manejo de pacientes com infecção pelo vírus Chikungunya. Foram incluídos 159 pacientes com dor articular>4 meses após a infecção aguda.
Resultados: Dos 159 pacientes referidos ao serviço de Reumatologia, quatro apresentavam gota, 112 apresentavam reumatismo inflamatório crônico (CIR) pós-CHK (40 com Artrite reumatóide, 33 com Espondiloartrite inflamatória crônica e 21 com poliartrite indiferenciada). 43 apresentavam condições musculoesqueléticas crônicas, como a poliartralgia. Dos 112 com CIR, 18 já apresentavam a doença reumatológica previamente, e 94 provavelmente tiveram a doença desencadeada pela infecção.
As manifestações das condições musculoesqueléticas (MSD) foram variadasm predominando a poliartralgia.

A duração dos sintomas também foi variada, até anos.
Comentários: Este estudo retrospectivo, com amostra selecionada (Serviço de referência) pode não nos dar o tamanho do problema (incidência, risco), mas é assustador. Isto porque as condições reumatológicas Pós-Chikungunya parecem não ser tão benignas. Elas apontam para uma demorada cronificação e ao surgimento de condições reumatológicas mais graves.
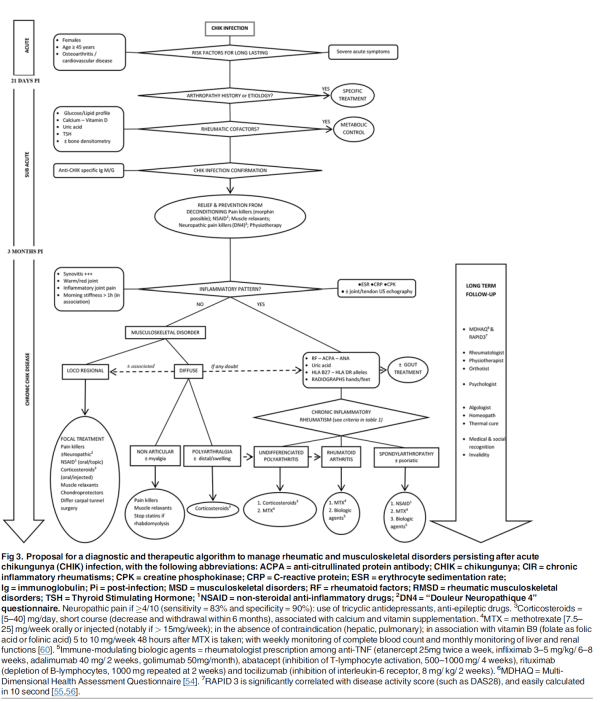
De toda forma, para pacientes com persistência de sintomas> 3meses, deve ser feita investigação, de preferência por profissional reumatologista. O tratamento da dor tem uma sugestão de fluxograma pelos autores (abaixo). De toda forma, para as poliartralgias há que se considerar o uso de corticosteroides, e o controle da dor através de medicamentos específicos para dor neuropática (antidepressivos ou anticonvulsivantes).

Marcado:chikungunya
Deixe um comentário